NP後払いの与信ステータスについて
NP後払いの与信ステータスの各詳細をご案内いたします。
【NP後払い与信ステータス】
注文確定からNP上での処理が完了するまでのNPステータスは以下の通りです。
| 与信ステータス | 詳細説明 |
| 取引登録待ち | 支払方法がNP後払いの注文を受注した直後に、NPへの取引自動登録をしている最中の状態を表したステータスです。※おおよそ10~15分ほどで取引登録は完了しますが、ネットプロテクションズ様へ17時以降に登録された取引で、詳細審査となった場合は翌日11時までお時間がかかる場合もございます。 |
| 取引登録完了 | NPへの取引自動登録が完了し、NPからの与信結果自動取得を待っている状態を表したステータスです。※取引登録待ちから決済状況が更新されない場合、支払い方法設定の与信タイミングを迎えていない可能性がございます。例:与信タイミングが出荷予定日の3日前からだが、本日は出荷予定日の5日前だった等 |
| 与信登録中 | NPへの取引自動登録が完了し、NPからの与信結果自動取得をしている最中の状態を表したステータスです。 |
| 取引登録NG | NPへの取引自動登録が完了し、何らかの理由で与信NGになってしまった状態を表したステータスです。 |
| 与信完了 | NPからの与信結果自動取得が完了した状態を表したステータスです。※このステータスでは、審査を行った月を含まない3か月後の月末まで与信が保持されます。与信保持期間を過ぎた場合、NPで自動で決済キャンセルされます。 |
| 与信保留・与信NG | NPからの与信結果自動取得が完了し、何らかの理由で与信保留・与信NGになってしまった状態を表したステータスです。※与信保留はお電話番号の桁数不足や住所不備などが多いため、注文情報の編集により与信OKとなる場合もございます。※与信NGはお客様のご利用限度額到達や未払いなど、NP後払いがご利用いただけない状態なため、お支払い方法の変更等をお勧めいたします。※このステータスでは、審査を行った月を含まない2か月後の月末まで与信が保持されます。与信保持期間を過ぎた場合、NPで自動で決済キャンセルされます。 |
| 出荷報告中 | NPからの与信結果自動取得が完了し、出荷処理を終えた後のNPへの自動出荷報告している最中の状態を表したステータスです。 |
| 出荷報告依頼中 | NPからの与信結果自動取得が完了し、出荷処理を終えた後のNPへの自動出荷報告を待っている状態を表したステータスです。 |
| 出荷報告完了 | 出荷処理を行い、NPへの自動出荷報告が完了した状態を表したステータスです。 |
| 出荷報告NG | サブスクストアとNP後払いのシステム上の注文情報が一致しない場合を表したステータスです。文字化けしたデータで出荷報告を行った場合等にこのステータスとなります。出荷一覧での出荷情報の変更をしていただいた後、一括出荷報告より正しいデータでの出荷報告が可能となります。NP管理画面で直接操作をされた場合は、一括更新でステータス変更をしてください。 |
| キャンセル依頼中 | NPからの与信結果自動取得が完了した後または与信保留・与信NGになった際、キャンセル処理を行いNPへの取引自動キャンセルをしている最中の状態を表したステータスです。また、支払方法をNPから代引きに変更した場合、すぐに代引きに切り替わらず、キャンセル依頼中のステータスを経て、代引きに変更が完了します。 |
| キャンセル完了 | NPからの与信結果自動取得が完了した後、キャンセル処理を行い、NPへの取引自動キャンセルが完了した状態を表したステータスです。 |
| 取引修正NG | 取引修正処理を行った結果、修正内容が何らかの理由でNGになってしまった状態を表したステータスです。 |
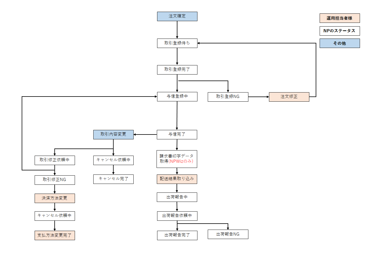
【NP後払い与信ステータス遷移】
注文確定から与信完了また与信保留・与信NGになった際のNPのステータス遷移は以下の通りです。

【与信完了後、取引内容に変更があった場合のステータス遷移】
与信結果自動取得が完了した後、取引内容に変更があった際のステータス遷移は以下の通りです
